L'agrandissement d'images est désormais possible en V4. C'est très simple, nous conservons désormais une image plus grande que celle qui s'affiche dans le site, son ouverture se fait dans une Ibox comme ci dessus.
Il faut encore attendre le chargement complet de la page pour que l'Ibox s'ouvre correctement, mais nous allons améliorer cela rapidement.
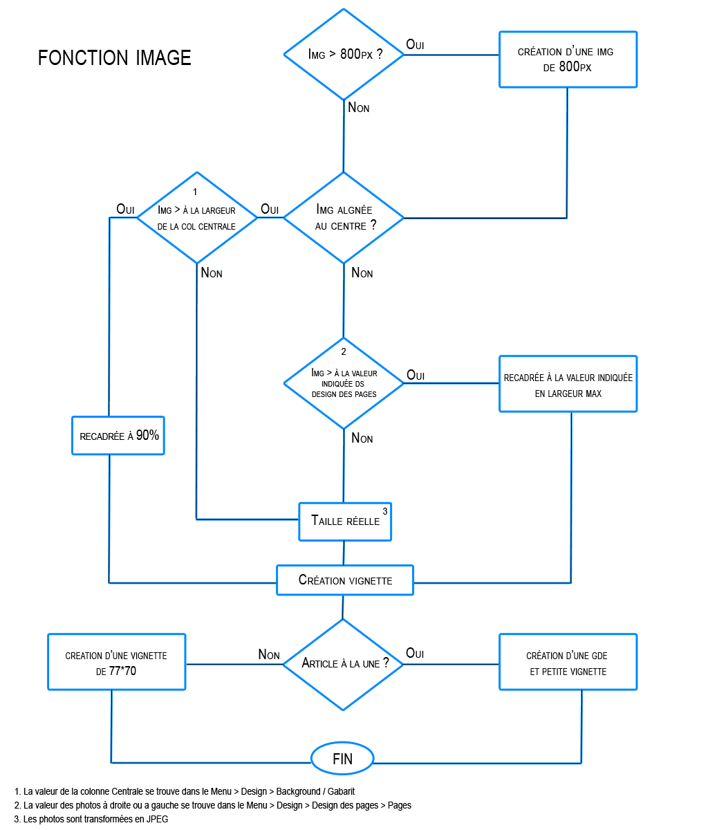
Pour les amateurs de détails techniques, vous trouverez en pièce jointe la procédure complète de création d'image, pour les autre n'ouvrez même pas ce fichier vous allez prendre peur :)
Il faut encore attendre le chargement complet de la page pour que l'Ibox s'ouvre correctement, mais nous allons améliorer cela rapidement.
Pour les amateurs de détails techniques, vous trouverez en pièce jointe la procédure complète de création d'image, pour les autre n'ouvrez même pas ce fichier vous allez prendre peur :)






